Login
Search this album
Home
Gallery
Spring2023
3dDesign
Project02
InProgressFull
Julian
Screenshot 2023…
Previous
2 of 4
Next
Screenshot 2023-05-08 011931
Comments
on 2023-May-08 15:33:49
Michael Klein
said
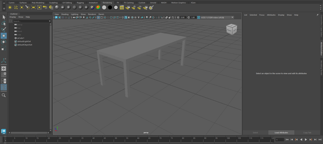
I finished one side of the desk and duplicate it to make it one whole desk.
View full size
View comments on this item
Photo info
Title:
Screenshot 2023-05-08 011931
File name:
Screenshot 2023-05-08 011931.png
Owner:
Michael Klein
Dimensions:
1920 x 859 px
Available RSS feeds
All new comments
Comments on Screenshot 2023-05-08 011931
Latest photos and movies
Julian photos and movies
Popular tags
1 photos are tagged with
Alayna
1 photos are tagged with
Alicia
1 photos are tagged with
alive
1 photos are tagged with
animals
1 photos are tagged with
Anya
1 photos are tagged with
artistic
1 photos are tagged with
cartoon
1 photos are tagged with
clip
1 photos are tagged with
clip-art
1 photos are tagged with
clipart
1 photos are tagged with
colorful
1 photos are tagged with
colour
1 photos are tagged with
colourful
1 photos are tagged with
cute
1 photos are tagged with
drawing
1 photos are tagged with
EPS
1 photos are tagged with
EPS10
1 photos are tagged with
fauna
1 photos are tagged with
graphic
1 photos are tagged with
illustration
1 photos are tagged with
Joe
2 photos are tagged with
Juan
3 photos are tagged with
Julia
3 photos are tagged with
Justin
1 photos are tagged with
Lana H
1 photos are tagged with
nature
1 photos are tagged with
picture
11 photos are tagged with
Samantha
1 photos are tagged with
sand
1 photos are tagged with
vector